扫描分享
本文共字,预计阅读时间。
沉寂已久的金融科技「独角兽」们,再次排队,拿起了冲刺IPO的号码牌。
文/洪偌馨、伊蕾
1
在无人在意时,中国的金融科技公司们悄然开启了一波新的IPO热浪。
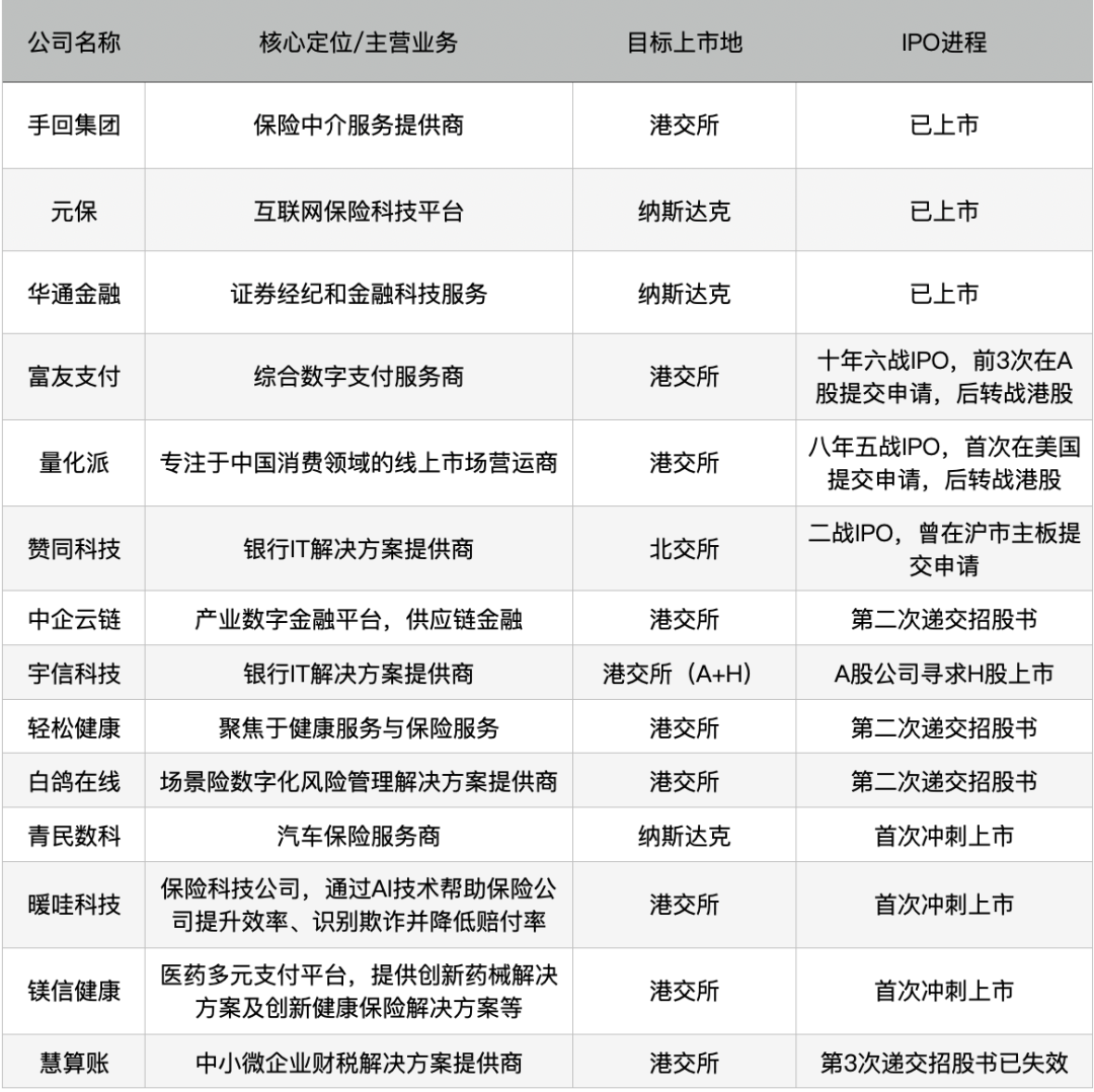
据不完全统计,2025年以来, 已有手回集团、元保、华通金融等公司成功上市。
同时,还有富友支付、量化派、慧算账、宇信科技、轻松健康、暖哇科技等在内的十多家企业已提交上市申请,正在等候入场。
这其中,不乏数次征战IPO未果的「老面孔」。

注:馨金融根据公开信息整理
与上一波聚焦借贷业务的金融科技上市潮相比,此次排队的企业呈现出「百花齐放」的态势,业务范围覆盖IT解决方案、支付、消费信贷、财税管理、供应链金融、保险科技等多个领域。
自2020年11月蚂蚁集团IPO暂缓之后,金融科技领域经历了长达数年的整治周期,叠加疫情影响,整个行业的上市活动几近停摆。
而已经上市的金融科技公司,要么低调蛰伏、要么彻底转型,早已不复当年被资本追逐的风光。
无独有偶,几乎同一时间,在大洋彼岸的美国市场,金融科技公司也迎来了一波久违的上市热潮。
2025年6月,美国最大的数字银行Chime在纳斯达克敲钟,拉开了金融科技上市的序幕。
9月,瑞典著名的金融科技公司——「先买后付」平台Klarna成功登陆二级市场,成为近十年来欧洲科技行业最重要的IPO之一。

注:馨金融根据公开信息整理
此外,智能投顾「鼻祖」美国的Wealthfront、寿险科技平台Ethos、以及汽车贷款平台Lendbuzz都于近期提交了招股书。
而千亿估值的支付独角兽公司Stripe、英国挑战者银行Revolut、Monzo等也都计划在2025年底或2026年初完成上市。
如果再算上Figure、Circle、Gemini等区块链和加密货币相关的公司,那么这一轮金融科技上市队伍则更加庞大。
据PitchBook的统计,仅2025年上半年,全球已有超过20家金融科技公司完成IPO。
2
这样的IPO盛况,既得益于科技赛道整体热度回升,也与全球资本市场环境回暖密切相关。
尤其,近年来,全球主要交易所纷纷通过制度创新吸引新经济企业。
以此番中国金融科技公司冲击上市的「主阵地」——港交所为例,其自2023年起便推出了「特专科技公司」上市机制(如18C章),为相关企业降低门槛、缩短上市周期。2025年,香港证监会与港交所更是联合推出「科企专线」,为符合条件的企业开辟便利通道。
据毕马威统计,2025年前三季度,港股市场已完成67宗IPO,同比增长50%;募资总额达到1829亿港币,同比增长230%,位居全球首位。
并且,在未考虑保密申请的情况下, 正在处理的香港IPO申请数量达289宗, 创正在处理的上市申请数量新高。
另一边的美国市场也迎来了自2021年以来最亮眼的IPO表现。据统计,2025年三季度,60家完成IPO的企业合计募集资金达146亿美元,这一规模远超2022年至2024年各季度水平。
作为AI技术应用的前沿阵地,金融科技公司乘着全球科技创新的东风顺势而起。再加上,近两年,有些金融科技公司打破质疑,用实打实的业绩证明了自己,股价一路高歌猛进,重新改写了资本市场的定价。
比如,我们刚刚写过的Nubank,凭借一份令人惊艳的Q2财报,它一度登顶拉美市值最大银行。
3
好风凭借力,金融科技IPO能否就此扶摇直上?
先来看看中国市场,在冲击IPO的排队阵营中,虽然有「新面孔」加入,但更多的还是多次冲击上市未果的「复读生」。
富友支付和量化派是其中的典型代表。
前者十年内六战IPO,在三次冲击A股未果之后转战港股,如今已是第三次在港交所递交招股书;后者在2017年迈出了冲击上市的第一步,但因市场环境与监管整治被迫按下了暂停键,2022年转战港交所后,至今也未能得偿所愿。
此外,还有三年三战IPO的慧算账,以及2021年就启动上市进程、在沪市主板折戟后转投北交所的赞同科技。
像他们这样屡败屡战的金融科技公司并不在少数。说白了,对于这类企业来说,冲击IPO很大程度上源于企业自身发展需求和早期股东的退出压力。
以慧算账为例,这家成立于2015年的公司在上市之前累计完成了9轮融资,总额约15亿元,投资方包括腾讯、小米等众多企业,但在2021-2023年间,公司累计亏损金额就高达15亿元。
在十年未能实现「自我造血」的情况下,其最新一轮融资停留在2021年。
截至2024年底,慧算账的现金及现金等价物余额9153.7万元。在招股书中,慧算账坦言,这些资金只能支撑32个月的运营。
曾经被Star VC、阳光保险、复星集团等明星资本加持的量化派同样面临压力。
值得注意的是,2022年量化派在港交所首次递交招股书时,因为引入优先股融资,其附带优先权的金融工具账面价值陡增14亿元。
对于当时的量化派来说,在巨大的合规压力之下,这样的操作可以帮助公司填补资金缺口、推动业务转型。但这笔融资附带了一项对赌条款——如果量化派没能在规定时间内完成上市,或者实控权发生变更,优先投资者有权利要求量化派赎回股份。
随着其上市进程一再延迟,截至2025年5月31日,量化派的优先股账面价值已经上升至18亿。
同样承压的还有十年六战IPO的富友支付。根据其招股书,2021年至2025年上半年,富友支付共计进行了5次派息,累计分红3.65亿元,均以现金派发,这一金额占公司同期归母净利润的91%左右。
对于这些企业来说,上市失败是难以承受之重。
但在市场的一派繁荣与殷切期待背后,等待他们的或许依旧是漫长的等待与不确定。
4
前面几家公司的情况并非孤例。
他们诞生于那个「热钱涌动」的时代,凭借资本催化的规模扩张和科技驱动的诱人故事吸引了不少投资方,也将估值推至一个高点,即便缺乏清晰的商业模式和盈利模型,也能在短期内跻身金融科技「独角兽」。
曾几何时,金融科技公司讲述了一个近乎完美的资本故事——兼具了科技公司「高成长」和金融机构「高利润」。
时至今日,在全球范围内,金融科技都是孕育「独角兽」最多的赛道之一。根据CB Insights发布的《金融科技现状报告》,截至2024年末,全球金融科技的独角兽共有326家,占全部独角兽的比重超过1/4。
但与上一轮上市热潮相比,如今的资本市场已经明显回归理性。
例如Chime和Klarna,虽然今年都在美国成功IPO,但相较于之前的估值都大打折扣。
2021年8月,Chime完成IPO之前最后一轮融资时,红杉、软银、老虎给出的估值高达250亿美元,而此次IPO的目标估值只有116亿美元。Klarna上市时173亿美元的估值,更是较巅峰时的460亿美元大幅缩水。
中国市场的情况也差不多,即便IPO「闯关」成功,企业在后续也面临着严峻挑战。
比如,今年上半年登陆港交所的手回集团,自上市以来股价便一路下行。截至10月14日,其总市值约8.96亿港元。而早在2020年,手回集团的估值就达到12亿人民币。
当然,这其中也受到其所处的保险业影响。2022-2024年,其财务表现由盈利转向亏损,各项收入均出现同比大幅下滑。
当泡沫散去、理性回笼,纵然金融科技上市东风再起,IPO这条路也需要换个走法了。
毕竟,资本市场已不再轻易为「故事」买单。
非常感谢您的报名,请您扫描下方二维码进入沙龙分享群。
非常感谢您的报名,请您点击下方链接保存课件。
点击下载金融科技大讲堂课件本文系未央网专栏作者发表,属作者个人观点,不代表网站观点,未经许可严禁转载,违者必究!首图来自图虫创意。
本文为作者授权未央网发表,属作者个人观点,不代表网站观点,未经许可严禁转载,违者必究!首图来自图虫创意。
本文版权归原作者所有,如有侵权,请联系删除。首图来自图虫创意。
京公网安备 11010802035947号