扫描分享
本文共字,预计阅读时间。
一、德国储蓄银行(Sparkassen)模式概述与组织架构
德国储蓄银行(Sparkassen)体系是德国金融系统的核心支柱之一,其模式堪称金融领域“联邦制”实践的典范。该体系并非一个单一的控股集团,而是基于公法原则和地区联盟形成的独特、复杂且高效的网络型结构。这一“伞状”架构完美融合了地方自治的灵活性与整体网络的规模效应,成功地将数百家小型、独立的银行凝聚成一个兼具“小银行”贴近社区优势与“大集团”协同竞争力的金融巨擘。截至2026年,这一拥有约5000万私人客户的庞大集团,其组织架构可从法律地位、治理结构与三层级联邦制网络进行系统性剖析。
(一)法律地位与根本目标:公法机构与公共利益最大化
德国储蓄银行的法律基础是《储蓄银行法》,其法律形式被明确界定为公法机构。这意味着它不是一般的私人企业或纯粹的国有银行,而是依据公法成立、具有独立法人资格的法律实体。
- 公共使命核心:其根本目标被法律确定为服务区域公共利益,而非股东利润最大化。核心任务包括促进区域经济发展、支持当地中小企业、提供普惠金融服务以及利润回馈社会公益。
- 所有权关系:储蓄银行的“公共实体”是地方政府(市、镇或区)。地方政府是银行的创立者和担保者,但并非传统意义上的股东,无权出售银行或获取分红,银行资产也不属于市政资产。这确保了银行经营的独立性和稳定性,构成了抵制私有化的实质性障碍。
- 商业化运作:尽管承担公共义务,每家储蓄银行均按照商业化原则独立运作,依靠自身利润和储备生存,实现了政策性使命与商业化运营的深度融合。
(二)治理结构:双层委员会与利益相关者共治
德国储蓄银行采用典型的德国公司治理模式——双层委员会制(监事会与董事会分设),并深刻体现“利益相关者”共治原则。
- 监事会(Aufsichtsrat):作为银行的最高权力机构,其组成确保公共使命落实:
- 核心成员:主要由当地政府官员构成,监事会主席通常由市长或县长兼任。
- 员工代表:依法拥有约三分之一席位,体现了德国“共同决定”模式。
- 核心职权:任命董事会成员并决定其报酬;审批重大战略决策;监督董事会工作,确保银行不偏离公共职责。
- 董事会(Vorstand):作为执行机构,负责日常运营管理,向监事会报告。通常实行“四眼原则”,设有两位平行的CEO以确保决策审慎。
- 严格的“防火墙”:监事会成员与董事会成员不得兼任,且离任后不能交叉任职,有效防范了内部人控制和利益冲突。
(三)联邦制三层级组织架构:自下而上的网络联盟
该体系是一个“自下而上”构建的联邦制网络,具体分为以下三个清晰层级:
- 基层:独立自主的地方储蓄银行(Sparkassen)
这是整个体系的基石和业务前端。全德目前约有385家地方储蓄银行,运营着超过1.3万个分支机构和网点。
- 完全独立法人:每一家都是法律和财务上完全自主的法人机构,拥有独立的资产负债表。全国性协会不拥有其人事权和财权。
- 属地经营原则:受《储蓄银行法》限制,只能在其所属的行政区域内开展吸储和放贷业务,确保本地资金用于本地发展,使之成为德国中小企业和居民最重要的“主办银行”。
- 规模特征:单体规模通常较小(多数资产在10亿至40亿欧元之间),但通过集团网络获得强大支持。
- 中间层级:区域协会与州立银行(Landesbanken)
这一层起到承上启下的协调与支持作用。
- 区域储蓄银行协会(Regionalverbände):全德共有12个区域协会,由辖区内各储蓄银行的代表构成。它们是地区性权力机构,主要行使监督、审计和咨询服务职能,并负责协调地区内的“机构保护计划”。
- 州立银行(Landesbanken):目前约有6家,主要扮演批发银行和地区清算中心的角色,由州政府和区域协会共同持股。它们为地方储蓄银行提供其无法独立完成的资金清算、资本市场及国际业务等支持,但对地方储蓄银行没有直接管理权限。
- 顶层:中央协调与服务机构——德国储蓄银行协会(DSGV)
位于波恩的德国储蓄银行协会(DSGV)是全国的协调中枢,但其角色被精确定义为“服务型联盟”和“类总部”。
- 权力来源:DSGV由12个区域协会和州立银行共同构成,其权力实质是自下而上“赋予”的,而非自上而下的命令。它不干涉成员银行的具体经营。
- 核心职能:主要包括战略协调、品牌统一管理、政策层面利益代表,以及构建和维护统一的共享服务平台,以实现规模经济:
- 德卡银行(DekaBank):统一的资产管理平台,负责研发金融产品。
- Finanz Informatik:统一的IT系统开发与服务平台,大幅降低单个银行的科技成本。
- 培训学院/大学:统一的人才培养平台,确保服务标准一致。
- 机构保护计划:体系内自有的存款保险和风险互助机制。
(四)2026年新动态:稳健架构拥抱金融创新
截至2026年,这一传统而稳固的体系正积极适应数字金融时代。根据最新计划,在DSGV的统筹下,集团将通过德卡银行提供基础设施,计划于2026年夏季通过官方App为所有客户提供比特币等加密货币的交易服务。这一举措源于客户需求、市场竞争及欧盟MiCA法案带来的监管明朗化,显示了该体系在坚守核心原则的同时,兼具开放性与适应性。
总结而言,德国储蓄银行模式是一个以“公共利益”为使命、以“联邦制”为骨架、以“网络化联盟”为联结的复杂有机体。 其组织架构在法律上保障了地方银行的独立性与公共属性,在治理上实现了利益相关者的有效制衡,在组织上通过三层级分工协作,融合了分散化决策的灵活性与集中化服务的规模优势,构成了其长期稳健运行与深度服务本地经济的结构性基础。
二、德国储蓄银行的历史形成与演变历程
要理解德国储蓄银行(Sparkassen)今天独特的“公法机构+联邦制三层网络”模式,必须追溯其超过两百年的历史演进。其发展并非一蹴而就,而是从地方性社会救济机构起步,伴随德国工业化与战后重建的浪潮,通过业务拓展、组织联合和法律固化,逐步演变为服务区域经济的全能银行与稳健金融集团。
(一)起源:从济贫理念到地方公共机构(18世纪末-19世纪初)
德国储蓄银行体系的源头,深深植根于18世纪启蒙运动的社会思潮与经济现实。
- 创立背景与目的:18世纪中后期,工业化初期的德国面临城市贫民和手工业者缺乏安全储蓄渠道、易受高利贷盘剥的问题。在启蒙思想影响下,社会开始关注平民的经济自立。在此背景下,储蓄银行作为一种慈善与金融相结合的创新模式出现,其核心目的是社会救济:为低收入阶层提供安全的储蓄工具,帮助他们积累资金以应对风险、实现财务独立,从而减少对社会公共救济基金的依赖。
- 第一家银行与早期模式:1778年,第一家储蓄银行在汉堡成立。与后来的一些模式不同,德国早期的储蓄银行通常由当地市政当局主导筹建,创始人本质上是代表公共利益的市政机构。这使得储蓄银行从其诞生之初就带有鲜明的公共福利与地方属性。
- 早期运作特点:初期的储蓄银行运作简单且保守:主要接受与劳工日工资水平相适应的小额存款;吸收的资金为了绝对安全,主要投资于市政债券或国债等公共债券,而非直接发放贷款;管理上受市政当局监督,盈利并非首要目标。在很长一段时间里,储蓄银行是许多普通民众接触的第一个也是唯一的金融中介。
这一起源阶段确立了储蓄银行两项贯穿历史的基因:市政公共属性与服务普罗大众的社会使命。
(二)发展与扩张:工业化驱动下的网络化与全能化(19世纪-20世纪上半叶)
19世纪德国迅猛的工业化进程,为储蓄银行体系带来了爆发式增长、业务根本性转型以及组织结构的网络化,使其从慈善储蓄所演变为支持实体经济的关键金融力量。
- 数量爆发式增长:工业化带来的城市化创造了庞大的产业工人储户群体。在地方政府积极推动下,储蓄银行数量激增。1850年全德已超过291家,到1913年一战前夕,已发展到惊人的3319家,并拥有8425个分支机构和储蓄所,形成了一个深入城乡、覆盖基层的庞大金融网络。
- 业务范围向全能银行扩展:随着工业化尤其是重工业和基础设施建设对长期资本的需求日益迫切,储蓄银行业务不断突破。
- 功能转变:从主要扮演“社会救济”角色,逐步转向作为“经济引擎”,将居民储蓄转化为本地工商业投资。
- 关键法律与业务突破:1909年,储蓄银行被赋予支票提款能力,这被视为其“向现代银行靠近的最重要的一步”,极大地提升了支付结算效率。1921年,法律允许其实行业务综合化,“开始从事一切银行业务”,标志着其正式迈向全能银行。
- 储蓄规模巨增:业务拓展吸引了巨额存款。1876年储蓄总额为20亿马克,到1913年已猛增至197亿马克,成为支持德国工业化的重要资本来源。
- 区域网络体系化形成:为满足资本跨区域高效清算和配置的需求,储蓄银行通过自下而上的联合,构建了以“汇划系统(GiroSystem)”为核心的三级网络架构。
- 网络核心:1908年,第一个区域性汇划中心在萨克森成立。到1916年,12个区域性中心联合组成“德国汇划联盟”。
- 三层架构确立:1918年,各地区协会在柏林创建了中央清算银行——德意志汇划中心,作为行业最高组织。至此,由基层储蓄银行、州级汇划中心和全国性中央机构构成的三级网络正式成形。这种架构使储蓄银行既能保持本地决策的灵活性,又能通过后台协同获得规模效应。
(三)重建与定型:战后联邦制结构的法律固化(二战后-20世纪下半叶)
第二次世界大战后,德国储蓄银行体系经历了系统性重塑,其现代法律地位和组织原则在这一时期得以最终确立和巩固。
- 去纳粹化与法律独立地位巩固:战后重建清除了纳粹时期的控制影响,并继承了1931年法律已赋予的独立性原则:储蓄银行获得独立于地方政府财政的法律与经济地位。这为其按商业化原则运作奠定了基础,同时其公法机构的公共使命被再次明确——服务公共利益、支持本地经济和中小企业。
- “联邦制”三层架构的完善与业务转型:
- 三层结构清晰化:基层是数百家独立法人的地方储蓄银行;中间层由地区储蓄银行协会和州立银行构成,前者行使监督服务职能,后者提供批发与清算支持;顶层是位于波恩的德国储蓄银行与汇划协会,负责战略协调、统一品牌和中央服务。各层级间并非控股关系,而是基于成员制与服务协议的联盟。储蓄银行也全面转型为服务本地社区的全能银行。
- 关键立法:1962年《储蓄银行法》:这部法律是储蓄银行模式演进的里程碑,从国家层面将其核心特征制度化。
- 立法背景:契合战后西德“社会市场经济”理念,在金融自由化起步阶段,需要明确储蓄银行的公共边界。
- 核心内容:
- 正式确立储蓄银行为公法法人,所有权属于地方政府,但政府非股东、不分红、不直接干预经营。
- 明确公共义务与商业化经营相结合的原则。
- 在法律上规定了属地经营原则,限制其只能在注册行政区域内开展核心业务。
- 历史意义:该法标志着储蓄银行作为德国银行业“三支柱”之一(与商业银行、合作银行并列)的法律地位完全确立。它从制度上确保了储蓄银行根植地方、服务实体经济、经营稳健的核心特征,塑造了德国金融体系的“稳定器”。
- 构建内部安全网:1973年“机构保护计划”:为增强体系整体稳定性,储蓄银行集团建立了自成一体的内部存款保险和风险互助机制。各成员按存款额缴费形成保护基金,用于支持出现问题的成员机构。这一制度成为体系保持高度稳定(自1999年以来无一家因经营不善退出市场)的重要基石。
(四)一条独特的演化路径
德国储蓄银行的历史演变,清晰地展示了一条从地方慈善机构到全国性金融集团的独特路径。其演变始终围绕两个不变的核心:一是公共使命与地方属性,二是通过自下而上的联合克服规模劣势。每一次重大发展——无论是工业化催生的网络化,还是战后法律确立的联邦制——都不是对原有模式的否定,而是在强化其根本基因的基础上,为适应新的经济环境所做的制度化创新。最终形成的,是一个既分散又统一、既公益又可持续、深度嵌入区域经济肌理的经典金融合作模式。
三、德国储蓄银行模式的优缺点剖析
德国储蓄银行(Sparkassen)模式经过逾两个半世纪的演变,已固化为一种将公共使命、地方自治、集团协同与商业化运作深度嵌套的独特金融范式。其优缺点并非孤立存在,而是同一特质在不同维度下的两面体现,共同构成了该模式的整体面貌与内在张力。
(一)核心优势:稳定性、深耕性与公共性
该模式的优势根植于其法律地位、组织架构与经营哲学的有机结合,使其成为德国金融与实体经济稳定的基石。
- 卓越的体系稳定性与抗周期韧性
- 风险分散结构:约385家独立的地方储蓄银行各自深耕本地,其资产和负债主要锚定于区域实体经济,实现了风险的天然地理分散。整个集团由数百个这样的“细胞”组成,避免了风险过度集中于单一行业或地区。
- 逆周期信贷行为:由于不以股东短期利润最大化为目标,且资本补充主要依赖利润留存,储蓄银行在危机时期没有迫切的去杠杆压力。在2008年全球金融危机中,当大型私有银行普遍信贷紧缩时,绝大多数储蓄银行仍能保持盈利并持续向本地客户发放贷款,发挥了金融体系“压舱石”和“稳定器”的关键作用。
- 内部安全网:自1973年建立的“机构保护计划”构成了强大的行业内部互助基金,形成了事实上的共同存款保险与风险共担机制。自1999年以来,无成员银行因经营不善而退出市场,证明了该安全网的有效性。
- 深度服务本地实体经济
- “主办银行”关系:受严格的“地域原则”约束,每家储蓄银行只能在本行政区划内经营,这迫使它们必须与本地居民、个体商户及中小企业建立长期、紧密的“关系型”纽带。它们不仅是贷款提供者,更是企业的“财务管理伙伴”,提供从日常结算、供应链融资到财务顾问的一揽子服务。
- 市场份额证明:在德国中小企业贷款市场,储蓄银行集团占据了3%的绝对主导份额,是支撑德国“隐形冠军”企业和制造业生态的核心金融支柱。其服务深度远超传统银行,深度嵌入地方经济血脉。
- 独特的治理与公共使命导向
- 公共目标优先:作为公法法人,其根本目标法律上被界定为“服务本地公共利益与经济发展”,利润最大化并非首要目的。盈利主要用于补充资本和回馈当地社会(支持公益项目),践行“取之于民,用之于民”。
- 双层治理防火墙:监事会(由地方官员、员工代表组成)与董事会(专业经理人)严格分离,且地方政府作为“公共实体”无权分红或出售银行。这一设计在法律层面切断了地方政府将银行作为“钱袋子”的通道,确保了经营独立性与商业化运作的可能。
- “分散自治”与“集中协同”的完美结合
- 地方灵活性与集团实力:每家储蓄银行保持独立法人地位,决策链条短,能快速响应本地需求。同时,通过德国储蓄银行协会(DSGV)统筹,共享统一的IT系统(FinanzInformatik)、资产管理平台(DekaBank)、品牌和培训体系,使小银行能享受大集团的规模经济和先进技术,极大降低了单体的运营与创新成本。
(二)面临挑战与内在短板
模式的优点往往对应着其固有的局限与在新时代下面临的挑战。
- 地域限制与增长瓶颈
- 增长天花板:“地域原则”在确保服务深度的同时,也严格限制了单个银行的规模扩张和地理增长。其资产增长主要依赖本地经济需求,在德国国内借贷需求长期停滞的背景下,整体资产负债表扩张速度显著慢于可进行全国或跨国并购的商业银行。
- 业务范围受限:难以独立服务那些具有跨区域或国际化业务的大型客户,可能在高端、复杂的金融需求市场竞争力不足。
- 业务相对保守与创新挑战
- 风险偏好较低:公共使命和稳健导向,使其整体业务策略和产品创新趋于保守。例如,其贷款组合更侧重于个人和中小企业,对复杂的结构性金融产品涉足有限。
- 数字化转型困境:庞大的传统IT系统构成“技术债务”,整合新服务(如计划在2026年推出的加密货币交易)难度大、成本高。同时,内部风险厌恶文化与快速数字创新所需的敏捷文化存在冲突。面对Revolut、Wise等金融科技公司在支付领域的低成本竞争,甚至需要寻求与纽约梅隆银行(BNY)等外部合作来维持竞争力。
- 内部风险传导与治理复杂性
- 州立银行的潜在风险点:作为体系内从事批发业务的州立银行(Landesbanken),历史上因其在长期银行间资产和复杂业务上的风险敞口,在金融危机中受冲击更大,评级普遍较低,可能拖累集团整体声誉与评级。尽管有内部保护机制,但风险仍可能通过资本关联和共同品牌渠道传导。
- 平衡治理的高要求:如何精确平衡公共服务指令与商业可持续性,如何在地方自治与集团协同间找到最佳点,对地方管理团队和治理结构提出了极高要求。政治关联(如市长兼任监事会主席)虽确保了公共使命,但也蕴含潜在的地方政治干预风险。
- 数字化时代的适应性考验
- 尽管DSGV牵头推动加密资产服务等创新以适应年轻客户需求,但其转型步伐受制于庞大的实体网络、严格的合规要求(如德国数据保护法)以及固有的谨慎文化。能否成功将线下信任优势转化为线上竞争力,是其未来面临的核心考验。
总而言之,德国储蓄银行模式绝非一个追求效率和规模最大化的“最优”商业模型,而是一种深思熟虑的权衡结果。它以牺牲部分增长速度和业务自由度为代价,换取了无与伦比的金融稳定性、对实体经济的深度渗透、强大的社区信任以及危机韧性。其优缺点本质上是一体两面的:地域限制即是深耕之本;保守文化亦是稳定之源;政治关联既是使命之锚,也可能成为干预之口。该模式的成功,关键在于其通过精巧的制度设计(法律、治理、网络),将这些看似矛盾的特质动态平衡在一个可持续的框架内。对于外部观察者而言,理解其优缺点,首先要理解其“公共福祉优先于资本回报”的根本逻辑起点。
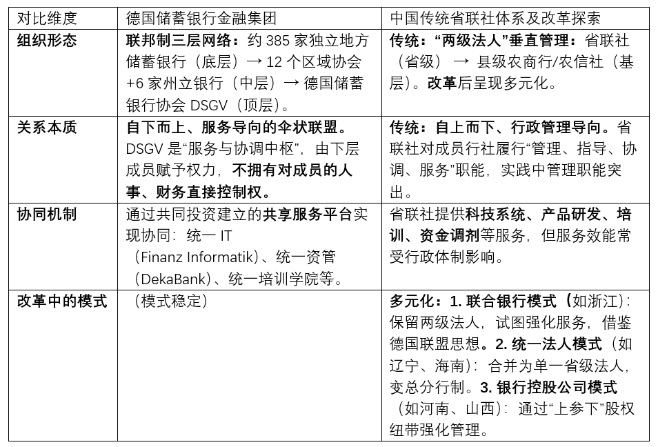
四、德国储蓄银行模式与中国省联社模式的对比分析
德国储蓄银行(Sparkassen)模式与中国省联社模式,均为两国服务区域经济与中小实体的关键金融组织架构,其诞生背景、核心使命(服务本地)有相通之处,但在法律基础、治理逻辑、网络关系与演进路径上存在根本性差异。以下将从六个核心维度进行系统性对比。
(一)法律地位与所有权结构:公法机构 vs. 行政管理向企业法人的转型

德国模式的法律属性(公法机构)与经营目标(公共利益)高度统一且由法律固化。中国模式在历史上所有权(社员出资)与管理权(行政授权)分离,目标多元,改革正推动其向商业金融企业转型并厘清权责。
(二)治理结构:利益相关者共治 vs. 行政化管理与法人治理的冲突

德国治理是制度化的“利益相关者共治”,通过法律和结构设计平衡公共性与专业性。中国模式长期存在 “自上而下”行政管控与“自下而上”法人治理的冲突,改革的核心挑战之一是去行政化,建立基于产权和公司治理的现代企业制度。
(三)网络架构与上下级关系:服务型联邦制联盟 vs. 管理型垂直层级

德国模式是平行式、网络化的协作,核心是“小银行+大平台”。中国传统模式是垂直式、层级化的管理,改革正试图通过不同路径(尤其是联合银行模式)向“淡化管理、强化服务”的联盟模式靠拢。
(四)业务定位与地域限制:法律强制的属地原则 vs. 政策要求的本地化经营

两者都认同并实践本地化深耕,但德国模式是内生于法律和商业模式的刚性约束,中国模式更多是外部政策要求,在市场化竞争中面临定位坚守的挑战。
(五)风险共担与保障机制:成熟的内生互助 vs. 外部主导的救助与改革中的构建

德国建立了制度化、事前性、强约束的内部风险互助体系,是集团稳定的核心。中国长期依赖事后行政化外部处置,当前改革正致力于构建更市场化的内部风险防控与化解长效机制。
(六)历史演进与改革动态:自然演进下的制度固化 vs. 政府主导下的强制性制度变迁、

德国模式是长达两个多世纪自然生长、制度内生的结果。中国模式则是特定历史危机下政府主导、自上而下设计的产物,并因其内在矛盾而成为持续改革的对象,当前正处于向市场化、法治化新体制转型的关键阶段。
五、德国储蓄银行模式对中国中小银行改革的借鉴意义
德国储蓄银行(Sparkassen)历经两百余年演化形成的“公法机构+联邦制网络”模式,其核心价值在于为分散的中小银行如何在坚守本地化服务的同时,获得规模经济、有效治理与风险韧性,提供了一个经过历史检验的系统性答案。当前,中国以省联社改革为核心的中小银行体系深度变革,正处在从“物理整合”向“化学反应”转变的关键期。德国经验并非可直接复制的模板,但其内在的制度逻辑,为化解中国中小银行改革中的深层矛盾提供了极具针对性的镜鉴。
(一)法律先行:以法定使命锁定战略定位,破解“定位摇摆”难题
德国储蓄银行模式最根本的稳定性源于其明确的法律基础。1962年《储蓄银行法》不仅确立了其公法法人地位,更以法律条文并行列明了“服务本地经济、提供无歧视金融服务”的公共义务与“按市场原则稳健经营”的商业要求。这从顶层设计上根除了机构的利润最大化冲动,使其战略定位不可动摇。
对中国改革的启示在于:可探索通过专门立法或具有强制力的监管规章,固化省联社及改制后省级平台、以及基层农商行的战略定位。明确其作为“服务县域、支农支小主力军”的法定职责,在市场准入、业务范围、考核指标乃至高管薪酬指引上予以体现,从制度上杜绝其盲目追求规模、偏离主业的行为,实现“名正言顺”与“回归本源”的法制化保障。
(二)治理重塑:构建“制衡型”双层治理,厘清“行政管理”与“法人自治”的边界
德国储蓄银行通过独特的双层委员会治理结构,精巧地平衡了公共利益与商业可持续。监事会由地方政府官员(主席常为市长)、员工代表及外部专家构成,负责任命董事会并监督公共使命履行;董事会独立负责日常经营,两者之间有严格的任职“防火墙”。这一设计既确保了地方政府对公共目标的监督权,又有效阻断了其对具体业务的直接干预。
对中国改革的借鉴尤为关键:省联社改革的核心痛点之一是行政管理与法人治理的冲突。可借鉴其制衡思想,在省级联合银行或统一法人银行的治理中:
- 优化“党的领导”与公司治理的融合机制,使党委“把方向、管大局、保落实”的职责通过法定治理程序嵌入,而非替代董事会和经营管理层的决策。
- 在省联社与基层行社之间,依据改革后不同模式(联合银行或控股公司),以清晰的股权纽带和服务协议替代传统的行政指令,省级机构专注于战略指导与风险监测,将人事任免、业务审批等权力真正归还给基层法人机构的股东大会和董事会。
(三)网络重构:从“垂直管理”转向“服务赋能”,打造“小银行+大平台”协同生态
德国模式最具魅力的部分是其“联邦制三层网络”:底层独立法人、中层区域协会与州立银行、顶层服务型协会(DSGV)。DSGV及旗下共享平台(如Finanz Informatik、DekaBank)不拥有行政管辖权,仅提供品牌、科技、产品研发、培训等集约化服务,实现了“自下而上”的联盟。
这正是中国省联社改革“淡化管理、强化服务”方向的成熟范本。当前“一省一策”改革中出现的省级农商联合银行模式(如浙江),在形式上已与德国“区域协会+州立银行”的组合高度形似。下一步深化关键应为:
- 彻底剥离省级机构的行政管理惯性,将其核心职能明确为“科技赋能中台、产品创新工场、风险管理智库、资金调剂枢纽”。
- 大力投入建设统一的、先进的金融科技平台,让数量众多的基层小银行能以极低成本享受顶尖的数字化转型支持,解决其单独投入不足的困境。例如,广州农商行牵头成立的“数字金融创新联盟”便是此类探索。
- 通过股权或协议明确服务收费,建立市场化、互惠的协同关系。
(四)风险内化:建立行业性互助保障基金,变“外部救助”为“内部共济”
德国储蓄银行体系的稳健,离不开其1973年建立的“机构保护计划”。该计划要求所有成员按存款一定比例缴费,形成区域性乃至全国性的互助基金,用于支持出现流动性或偿付能力危机的成员。这是一种制度化、事前约定、激励相容的内部风险共担机制,极大增强了单个小银行的抗风险能力,也减轻了公共财政的最终负担。
中国中小银行风险处置长期依赖央行再贷款、地方政府专项债等外部力量。德国经验启示,在推进省联社改革、完成机构整合的同时,应同步构建或强化市场化的行业保障基金。例如,在省级层面或特定区域内,由成员机构共同出资设立风险互助基金,并制定清晰的启用规则。这不仅能提升体系自身的风险缓释能力,更能通过 peer pressure(同行压力)形成更强的内部监督,实现风险的早识别、早干预,最终推动风险化解从“行政主导”转向“市场主导”。浙江等地在改革中已开始探索建立此类风险基金,需进一步制度化、规范化。
(五)制度逻辑重于具体形式
德国储蓄银行模式是特定历史、法律与社会文化土壤的产物。中国的中小银行改革不能、也无需照搬其“公法机构”的具体外衣。然而,其通过法律固化公共使命、通过治理实现利益制衡、通过网络提供协同赋能、通过机制实现风险共担的这一套完整制度逻辑,却具有普遍的参考价值。在中国“一省一策”的改革实践中,无论是选择“联合银行”还是“统一法人”路径,成功的关键都在于能否吸收这一逻辑的精髓——即构建一个既能激发基层“小法人”服务本地经济的活力与敏捷性,又能通过上层“大平台”获得持续发展所需能力与保障的现代化金融生态系统。这不仅是组织形式的变革,更是对中小银行如何在中国特色金融发展道路上实现“小而美”、“稳而强”的深刻探索。
非常感谢您的报名,请您扫描下方二维码进入沙龙分享群。
非常感谢您的报名,请您点击下方链接保存课件。
点击下载金融科技大讲堂课件本文系未央网专栏作者发表,属作者个人观点,不代表网站观点,未经许可严禁转载,违者必究!首图来自图虫创意
本文为作者授权未央网发表,属作者个人观点,不代表网站观点,未经许可严禁转载,违者必究!首图来自图虫创意
本文版权归原作者所有,如有侵权,请联系删除。首图来自图虫创意
京公网安备 11010802035947号