清华大学金融科技研究院孵化
金融科技与金融创新全媒体

扫描分享

本文共字,预计阅读时间

数据资产证券化、数据RDA(数据相关真实世界资产)、数据质押融资。三者以数据为核心驱动,通过有效盘活数据资产,搭建起数据与金融市场的沟通桥梁,为企业融资、金融产品创新提供了全新路径,是数据金融发展的三大核心方向,且三者在运作逻辑、技术支撑、价值实现等方面各有侧重,协同推动数据要素的金融价值充分释放。

 
在数字经济深度发展的当下,数据已成为核心生产要素,数据金融作为数字经济与金融领域融合的重要产物,正迎来快速发展期。数据资产的变现路径丰富多样,既可以通过数据产品销售、数据服务等方式直接变现,也可以通过优化内部运营、提升产品或服务价值间接创造收益,还能以数据知识产权作价入股(即数据资产出资)。本文则重点探讨数据资产的融资变现方式,具体包括数据资产证券化、数据RDA(数据相关真实世界资产)、数据质押融资。这三者以数据为核心驱动,通过有效盘活数据资产,搭建起数据与金融市场的沟通桥梁,为企业融资、金融产品创新提供了全新路径,是数据金融发展的三大核心方向,且三者在运作逻辑、技术支撑、价值实现等方面各有侧重,协同推动数据要素的金融价值充分释放。
划分为以下三大类:

1. 直接数据变现:通过销售或许可数据产品、服务或知识产权,直接获取经济收入

  • 数据产品销售:将原始数据或经过加工处理的数据,打包成标准化可销售产品
  • 数据即服务(DaaS):通过API接口、订阅制等形式,为用户提供数据访问与专业分析服务
  • 数据许可:向第三方授予数据使用权限,按约定收取许可费用
  • 数据共享合作:与其他企业开展合作,整合双方数据集,按约定共享合作收益

2. 间接数据变现:利用数据优化企业内部运营,或提升产品/服务的核心价值,间接创造经济收益

  • 产品/服务增强:基于数据洞察,持续改进现有产品或服务,提升其市场竞争力
  • 运营效率提升:运用数据优化内部业务流程,降低运营成本,提升管理效能
  • 客户体验升级:通过数据驱动的个性化服务,提高客户满意度与忠诚度,提升客户留存率

3. 数据资产融资:将数据作为核心资产,通过质押、入股或证券化等方式,获取融资支持

  • 数据质押融资:以合法拥有的数据资产作为质押物,向金融机构申请贷款
  • 数据资产证券化:将数据资产的未来收益权打包,转化为可在金融市场流通的证券产品,实现融资
  • 数据RWA:通过区块链技术,将与数据相关的真实世界资产进行数字化孪生映射,本质是对实体资产所有权或权益的数字化表达

一、数据资产证券化

(一)基本定义

数据资产证券化,是指将具备稳定、可预期现金流的数据资产,通过结构化金融工具打包、信用增级后,转化为金融市场上可流通证券产品的过程。其核心逻辑是依托数据资产的未来收益权,实现资产的标准化、证券化流转——既能帮助数据持有方快速回笼资金,也能为投资者提供新型投资标的。需要注意的是,用于证券化的数据资产,必须满足可确权、可计量、可流转、能产生持续收益这四大核心属性。

(二)业务模式

数据资产证券化的业务流程,通常涉及六大核心主体,分别是:原始权益人(数据资产持有方,如互联网企业、数据服务商、数据资源企业等)、特殊目的载体(SPV,核心作用是隔离原始权益人的信用风险,常见形式为信托计划或专项资产管理计划)、信用增级机构(通过内部增级如分层设计,或外部增级如担保公司担保,提升证券信用等级)、评级机构(对证券产品进行信用评级,为投资者提供风险参考依据)、承销商(负责证券的发行与销售)、投资者(包括个人投资者与机构投资者)。其核心实施路径可概括为:数据产品开发→ 收益预测 → 资产证券化方案设计 → 评级机构评级 → 交易所挂牌 → 投资者认购 → 实现融资。具体运作流程拆解如下:第一步,原始权益人梳理自身拥有的数据资产,完成产权确权,筛选出符合条件的数据资产组建资产池;第二步,原始权益人将资产池的未来收益权转让给SPV,实现风险隔离,确保资产独立于原始权益人的经营风险;第三步,信用增级机构对资产池进行信用增级,提升证券的市场接受度(实操中也可直接对底层数据资产进行增信);第四步,评级机构对增级后的资产池进行信用评级,确定证券的风险等级;第五步,承销商根据评级结果,在金融市场发行数据资产支持证券(ABS);第六步,原始权益人按约定向SPV归集资产池产生的现金流,再由SPV向投资者兑付本金和收益。

(三)核心技术

数据资产证券化的顺利推进,离不开多项核心技术的支撑,其中数据确权技术、数据估值技术、区块链技术最为关键。数据确权技术通过分布式账本、数字签名等手段,明确数据资产的所有权、使用权、收益权归属,解决数据资产产权模糊的核心痛点,为资产转让提供坚实的法律与技术基础;数据估值技术借助大数据分析、机器学习等方法,结合数据资产的稀缺性、收益稳定性、应用场景广度等因素,精准测算数据资产的价值与未来现金流,是资产池组建与证券定价的核心依据;区块链技术应用于资产流转全流程,实现交易信息的透明化、不可篡改,提升交易公信力,同时简化交易流程、降低中间环节的运营成本。此外,隐私计算技术(如联邦学习)可在保护数据隐私的前提下,实现数据价值的深度挖掘,进一步扩大数据资产池的构建范围。

(四)价值效益

对原始权益人而言,数据资产证券化打破了传统融资方式对实体抵押物的依赖,将沉淀的数据资产转化为可变现资金,拓宽了融资渠道,同时不影响数据资产的正常使用,实现了资产价值与使用价值的分离。对金融市场而言,这种模式丰富了证券产品体系,为投资者提供了多元化的投资选择,有助于优化金融资源配置,推动金融市场向多元化、数字化转型。对社会经济而言,该模式能激励企业加大数据资产的培育与管理力度,促进数据要素的流通与复用,推动数字经济与实体经济深度融合,为经济高质量发展注入动力。

(五)案例分析

截至2026年3月底,沪深交易所累计受理数据资产ABS项目已达58单,拟申报总规模超1343亿元;2025年至今累计发行13单、总规模约66亿元,可见市场正处于高速成长期。典型案例包括:华鑫-鑫欣-数据资产1期资产支持专项计划(数据资产信托贷款)、平安-如皋第1期资产支持专项计划(数据资产类)、天风中投保应收账款2期资产支持专项计划(数据资产赋能类)、平安证券-中信建投-江北公用集团二期供水收费收益权资产支持专项计划(数据资产赋能类)等。2026年4月安徽省数据资源管理局等9部门联合发布的《深化数据产权登记 推进数据要素市场化价值化若干举措》也提到了创新数据产权制度实践、依托数据产权登记促进流通交易、鼓励数据产权登记助力企业数据资产入表、创新数据产权登记赋能融资担保、探索数据产权登记赋能作价入股、实施数据产权登记赋能数据资产证券化、强化数据要素价值化政策保障等。

(六)拓展补充

拓展补充1:数据知识产权证券化

数据知识产权证券化,通常是指发起机构将其拥有的数据知识产权或其衍生债权作为基础资产,发行证券化产品的融资模式。简单来说,投资者无需直接拥有知识产权,通过购买相关证券,即可获得数据知识产权所产生的未来收益;而知识产权的拥有者在融资过程中,依然可以保留对知识产权的自主控制权。2026年初,浙江省市场监督管理局联合省知识产权局印发《2026年浙江省数据知识产权改革工作方案》(浙市监〔2026〕5号),明确了三大核心举措:打通“企业信用立信用信”平台,将数据知识产权登记信息纳入“企业实力标”;打通商业秘密保护平台,实现数据安全存证;打通相关应用系统,将数据知识产权作为企业画像的核心内容,从制度层面推动数据知识产权融入企业信用评价体系。典型案例为杭州余杭区数据知识产权证券化项目,该项目将10家科技企业的数据资产打包,登陆深圳证券交易所,预计发行金额1亿元,是全国首单纯数据知识产权证券化项目。通过这种方式,企业可将未来的数据收益提前变现,有效解决资金周转需求。

需要注意的是,与数据资产证券化相比,数据知识产权证券化的基础资产范围更广,可包括专利、商标、版权、知识产权质押贷款债权、知识产权许可债权、知识产权融资租赁债权等。根据《深圳证券交易所资产支持证券挂牌条件确认业务指引第3号——特定品种》规定,知识产权资产支持证券需满足下列条件之一:一是基础资产现金流70%以上来源于知识产权转让、许可等方式形成的收入,或基础资产70%以上为知识产权融资形成的债权;二是转让基础资产所得资金70%以上用于取得知识产权。

拓展补充2:全业务证券化(WBS)

全业务证券化(Whole Business Securitization,简称“WBS”),又称营运资产证券化(Operating Asset Securitization, OAS)、全企业证券化(Whole Company Securitization, WCS)。其交易核心是将能产生稳定现金流的核心基础资产,“注入”具备破产隔离功能的特殊目的载体(SPE),由SPE运营这些核心基础资产,产生现金流,并用于兑付资产支持证券(NOTEs)。为保障SPE顺利运营,其核心基础资产通常离不开知识产权、客户合同、经营执照乃至不动产等。

二、数据RDA

(一)基本定义

RWA(Real World Asset,真实世界资产),是指将现实世界中的各类资产映射至数字空间,通过数字化手段实现资产的管理、流转与价值变现的金融模式。而数据RDA(Data-Related Real World Asset,数据相关真实世界资产),则聚焦于与数据要素相关的真实世界资产,特指以数据为核心驱动、或数据作为关键组成部分的真实资产,通过数字化映射实现金融化运作的模式。其核心内涵是通过数字化技术,将数据相关资产(如数据服务合同、数据授权使用权益、数据驱动型企业的股权等)转化为可在数字金融生态中流通的数字化资产,实现真实资产与数字金融市场的高效对接。与传统RWA不同,数据RDA更强调数据要素在资产价值中的核心驱动作用,资产的价值波动也与数据的质量、规模、应用场景密切相关。

(二)业务模式

数据RDA的业务模式,主要围绕“资产数字化映射—价值评估—流通交易—风险管控”四大核心环节展开。首先,资产确权与数字化映射环节:数据相关资产的持有方(如数据服务企业、拥有核心数据的实体企业),需联合第三方机构完成资产的产权确权,明确数据在资产中的核心作用与权益归属;随后通过区块链等技术,将资产的核心信息(如资产类型、价值评估结果、权益归属、流转规则等)映射为数字化凭证,即数据RDA代币。其次,价值评估环节:评估机构结合数据资产的质量、稀缺性、应用场景、未来收益预期等因素,采用定量与定性相结合的方法,对数据RDA进行价值评估,为交易定价提供科学依据。

再次,流通交易环节:数据RDA可在合规的数字资产交易平台进行流通,支持点对点交易、挂牌交易等多种方式,有效降低交易门槛,提升交易效率。

最后,风险管控环节:通过智能合约设定交易规则与风险触发机制,结合大数据监测、人工智能风控模型等技术,对资产的运营状态、数据质量变化、市场风险等进行实时监测,保障交易安全。

(三)核心技术

数据RDA的核心技术体系,以区块链技术为基础,辅以数据治理技术、智能合约技术、隐私计算技术。区块链技术为数据RDA提供了去中心化的信任基础,实现数字化资产的不可篡改、可追溯,保障资产流转的公信力;数据治理技术(如数据清洗、数据标注、数据质量评估)用于提升数据相关资产的数据质量,确保数字化映射的准确性与资产价值的稳定性;智能合约技术实现了交易规则的自动化执行,如自动完成收益分配、违约处理等,既能简化交易流程,也能降低运营成本;隐私计算技术可在保护数据隐私的前提下,实现数据价值的挖掘与验证,避免数据泄露风险,同时保障数据RDA的价值基础。此外,物联网技术可用于实时采集数据相关资产的运营数据,为资产价值评估与风险监测提供实时数据支撑。

(四)价值效益

数据RDA模式打破了传统资产交易的时空限制与高门槛限制,实现了数据相关资产的碎片化交易,让更多中小投资者能够参与到数据相关资产的投资中,拓宽了资产的融资渠道。对企业而言,该模式有助于盘活数据相关资产的闲置价值,通过数字化流转提升资产的流动性,同时借助数字金融生态扩大资产的应用范围,提升资产的增值潜力;对金融市场而言,数据RDA丰富了数字金融产品体系,推动金融市场向更加普惠、高效、数字化的方向发展,同时促进了数据要素与金融资源的精准对接,优化了金融资源配置效率;对数字经济发展而言,该模式激励企业加强数据资产的培育与管理,推动数据要素的规范化流转与复用,加速数字经济与实体经济的融合发展。

(五)案例分析

某数据服务企业的数据授权使用权益RDA项目,是数据RDA领域的典型实践。该企业拥有多项核心行业数据资源,与多家下游企业签订了长期数据授权使用合同。为盘活这些数据授权使用权益的价值,企业联合区块链技术服务商,将数据授权使用权益进行数字化映射,发行数据RDA代币。在价值评估环节,评估机构结合数据的行业稀缺性、授权合同的收益稳定性、企业的数据分析能力等因素,对数据RDA进行了科学的价值评估。该数据RDA代币在合规的数字资产交易平台上线后,支持机构与个人投资者认购与交易,投资者可通过持有代币获得数据授权使用产生的收益分红。同时,通过智能合约设定了数据质量保障条款,若数据质量不达标,将自动触发违约处理机制,有效保障投资者权益。该项目的成功落地,不仅为企业募集了发展资金,还扩大了数据服务的影响力,同时为数据相关资产的数字化金融运作提供了可借鉴的实践范例。

(六)拓展补充

为进一步完善监管政策,防范和处置虚拟货币、现实世界资产代币化相关风险,人民银行等8部门联合发布《关于进一步防范和处置虚拟货币等相关风险的通知(银发〔2026〕42号)》,明确规定:现实世界资产代币化在境内开展相关活动,以及提供有关中介、信息技术服务等,均被明令禁止;境外单位和个人也不得向境内主体提供相关服务。不过,监管也预留了两个合规空间:一是经业务主管部门依法依规同意,依托特定金融基础设施开展的相关业务活动除外;二是境内主体直接或间接赴境外开展外债形式的现实世界资产代币化业务的,由相关部门进行严格监管,“未经相关部门同意、备案等,任何单位和个人不得开展上述业务”。从监管导向来看,这符合国内金融监管的一贯规律,表明监管部门已密切关注RWA的发展现状。未来,在政策支持的科技创新、绿色发展、新基建等领域,数据RDA有望突破僵化的监管环境,实现合规有序发展。

三、数据质押融资

(一)基本定义

数据质押融资,是指企业或个人以合法拥有的、具备一定价值的数据资产作为质押物,向金融机构(如银行、互联网金融平台)申请融资的金融模式。在该模式下,数据资产的所有权仍归质押方所有,但金融机构拥有质押期间的数据资产处置权;若质押方未能按时偿还贷款本息,金融机构有权依法处置质押的数据资产,以实现债权。数据质押融资的核心,在于数据资产的可质押性,这就要求数据资产具备明确的产权归属、可计量的价值、良好的流动性以及稳定的收益预期。常见的质押数据资产包括企业的核心业务数据、行业数据库使用权、数据服务收益权等。

(二)业务模式

数据质押融资的业务流程,主要包括六大环节:质押申请、数据确权与评估、质押登记、贷款发放、风险监控、贷款偿还与质押解除(或资产处置)。第一步,质押方向金融机构提出融资申请,并提交数据资产的相关证明材料,包括数据产权证明、数据质量报告、收益预期分析等;第二步,金融机构联合第三方数据确权机构与评估机构,确认数据资产的产权归属,精准评估数据资产的价值,并明确质押率(通常根据数据资产的价值稳定性、流动性等因素确定);第三步,双方签订质押合同与贷款合同,并在相关监管部门或第三方机构办理数据资产质押登记手续,确保质押权的合法性与有效性;第四步,金融机构根据评估结果与质押率,向质押方发放贷款;第五步,贷款期间,金融机构通过大数据监测、第三方数据监管平台等方式,实时监控数据资产的质量、使用情况及收益情况,防范质押物价值贬损风险;第六步,质押方按时偿还贷款本息后,办理质押解除手续、取回数据资产;若质押方违约,金融机构则通过数据资产交易平台、拍卖等方式处置质押的数据资产,以偿还贷款本息。

(三)核心技术

数据质押融资的核心技术,主要包括数据确权技术、数据价值评估技术、质押登记与监管技术、风险控制技术。数据确权技术通过数字签名、区块链存证等方式,明确数据资产的产权归属,解决数据质押的产权基础问题;数据价值评估技术结合大数据分析、机器学习等方法,综合考虑数据资产的规模、质量、稀缺性、应用场景、收益稳定性等因素,精准测算数据资产的价值,为贷款额度与质押率的确定提供核心依据;质押登记与监管技术基于区块链技术构建数据质押登记平台,实现质押信息的透明化、可追溯,同时通过数据加密、访问控制等技术,保障质押数据资产的安全;风险控制技术则借助大数据监测、人工智能风控模型等,实时采集数据资产的运营数据、市场数据等,对质押物价值波动风险、质押方信用风险等进行实时预警与处置,提升融资风险管控能力。此外,隐私计算技术可在质押评估与监管过程中保护数据隐私,避免数据泄露。

(四)价值效益

对中小企业而言,数据质押融资有效解决了传统融资模式中“融资难、融资贵”的痛点,打破了对实体抵押物的依赖,让企业能够将自身拥有的核心数据资产转化为融资工具,拓宽了融资渠道、降低了融资门槛;对金融机构而言,这种模式丰富了信贷产品体系,拓展了客户群体(尤其是科技型、数据驱动型中小企业),同时通过数据资产的价值挖掘与风险管控,开辟了新的利润增长点;对数据要素市场而言,该模式激励企业加强数据资产的培育与管理,推动数据资产的规范化流转与价值实现,促进数据要素市场的健康发展;对社会经济而言,数据质押融资助力科技型中小企业发展,推动数字经济创新升级,为经济高质量发展注入新动力。

(五)案例分析

某科技型中小企业的数据质押融资项目,是国内数据质押融资领域的典型案例。该企业专注于工业互联网数据服务,拥有海量的工业设备运行数据、生产流程数据等核心数据资产,但由于缺乏实体抵押物,传统融资渠道受限,面临资金周转压力。为解决资金需求,该企业向某商业银行申请数据质押融资。银行联合第三方数据确权机构与评估机构,对企业的数据资产进行了产权确权与价值评估,确认该数据资产产权清晰、价值稳定,最终确定以该数据资产为质押物,给予企业一定额度的贷款,质押率为50%。双方在区块链质押登记平台办理了质押登记手续,银行通过大数据监测平台,实时监控数据资产的质量与使用情况。企业获得贷款后,将资金用于数据采集设备的升级与数据分析团队的扩充,进一步提升了自身的数据服务能力。贷款到期后,企业按时偿还了贷款本息,顺利解除了数据资产质押。该项目的成功落地,不仅为科技型中小企业的数据质押融资提供了实践经验,也验证了数据资产作为质押物的可行性与价值。

光大银行在全国各地已经有比较多成功案例。

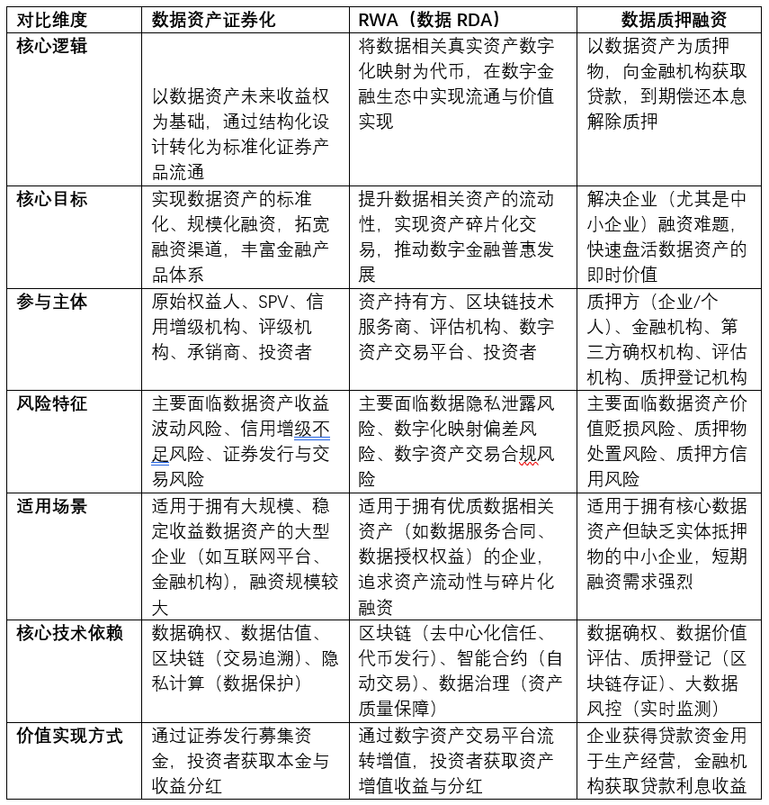
四、数据资产证券化、RWA(数据RDA)、数据质押融资三者对比

数据资产证券化、RWA(数据RDA)、数据质押融资作为数据金融的三大核心方向,均以数据资产为核心驱动,核心目标都是实现数据要素的金融价值释放,但三者在运作逻辑、核心目标、风险特征、适用场景等方面存在显著差异,具体对比如下:
综上,数据资产证券化、RWA(数据RDA)、数据质押融资,分别对应了数据金融的规模化融资、碎片化流转、即时性融资需求,三者相互补充、协同发展。随着数据要素市场的不断完善与数字技术的持续创新,未来三者将在合规化、标准化、智能化方面不断突破,进一步释放数据要素的金融价值,为数字经济与金融行业的深度融合提供更强动力。

[Source]

本文系未央网专栏作者发表,属作者个人观点,不代表网站观点,未经许可严禁转载,违者必究!首图来自图虫创意。

本文为作者授权未央网发表,属作者个人观点,不代表网站观点,未经许可严禁转载,违者必究!首图来自图虫创意。

本文版权归原作者所有,如有侵权,请联系删除。首图来自图虫创意。

评论


猜你喜欢

扫描二维码或搜索微信号“iweiyangx”
关注未央网官方微信公众号,获取互联网金融领域前沿资讯。