扫描分享
本文共字,预计阅读时间。
助贷新规落地已满200天,行业进入深度合规调整期。
零壹智库再次对31家持牌消费金融公司助贷合作机构信息(仅统计平台运营机构,不含增信、催收类)进行了梳理。相比2026年3月10日的数据,有19家机构更新合作信息,伴随准入新增、存量退出、利率变动等密集调整。
多家消金公司开始收缩名单,聚焦持牌与优质场景主体。2025年4月以来,阳光消金、宁银消金、金美信消金、招联金融等多家机构因合作业务/机构管理不到位、未尽责、不审慎被罚,也成为驱动本轮合作结构优化的重要外力。
晋商消费金融退出携程、爱奇艺、银联等6家合作机构;平安消金退出桔子数科、信用飞、瓴岳科技等5家机构;杭银消金同步退出银联、钉钉、哈啰、唯品会、维信金科5家主体;招联金融退出阿里云、中和农信、饿了么3家机构。中邮消金、金美信消金、宁银消金等亦同步缩减合作数量。
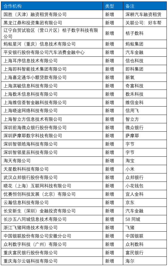
与收缩退出形成对比的是,部分机构仍然在择优扩容。小米消金一次性新增30家合作机构,覆盖蚂蚁、微众、京东、淘宝、字节、小米等头部互联网平台,众邦银行、富民银行、银联等持牌金融机构,以及4家头部汽车金融公司。
中信消金新增携程、快手、OPPO、VIVO、阿里云、星图金融等7家机构,同步退出桔子数科;北银消费金融新增4家联合贷机构。
唯品富邦消金、蒙商消金、阳光消金、中原消金、湖北消金、马上消费等新增合作机构集中于京东、度小满、荣耀、汽车金融等流量场景与强资质主体。
具体细节如下:
1、晋商消费金融,退出6家,包括携程、爱奇艺、美特好、银联、房房惠、乐享数科。

2、平安消费金融,退出5家,包括马上消费、桔子数科、信用飞、小赢科技、瓴岳科技(洋钱罐)。

3、杭银消费金融,退出5家,包括银联、钉钉、哈啰、唯品会、维信金科;同步新增2家,均为蚂蚁集团体系。

4、招联金融,退出3家,包括阿里云、中和农信、饿了么。

5、中邮消费金融,退出3家,包括银联、微财、海尔小贷。

6、金美信消费金融,退出3家:地方科技/金融合作主体。

7、宁银消金,退出1家:宿迁钧腾信息科技有限公司(京东科技全资孙公司)
8、小米消费金融,新增30家,一跃成为助贷合作机构最多的消费金融公司,合作方覆盖互联网巨头、银行、汽车金融、金融科技平台等多元主体。
其中,汽车金融均为头部公司,包括国胜(天津)融资租赁有限公司、好车帮的关联主体黑龙江鼎和投资集团有限公司、平安银行股份有限公司汽车消费金融中心、长安新生(深圳)金融投资有限公司。

9、中信消费金融,新增7家,同步退出1家(桔子数科),均为头部流量平台与金融科技主体。
10、北银消费金融,新增4家联合贷机构,均为持牌消金或头部小贷。
- 重庆蚂蚁消费金融有限公司
- 重庆度小满小额贷款有限公司
- 重庆市蚂蚁小微小额贷款有限公司
- 重庆小米消费金融有限公司
11、唯品富邦消费金融,新增3家,均为电商与手机厂商场景。
12、蒙商消费金融,新增2家汽车消费金融合作机构。
长安新生(深圳)金融投资有限公司
金鼓新生(天津)融资租赁有限公司
13、阳光消费金融,新增1家:度小满科技(北京)有限公司
14、中原消费金融,新增1家:宿迁钧腾信息科技有限公司(京东科技全资孙公司)
15、湖北消费金融,新增1家:际晖信息服务有限公司(京东科技全资子公司)
16、马上消费,新增1家:深圳荣耀软件技术有限公司(荣耀)
17、蚂蚁消费金融,合作助贷机构无变化,仍为2家:深圳智领皓海科技有限公司、深圳智领星辰科技有限公司,均为字节跳动旗下公司
18、盛银消费金融,合作助贷机构无变化
19、南银法巴消金,合作助贷机构无变化,但京东金融(金条)、滴滴(滴水贷)、放心借的年化利率均降到20%。
非常感谢您的报名,请您扫描下方二维码进入沙龙分享群。
非常感谢您的报名,请您点击下方链接保存课件。
点击下载金融科技大讲堂课件本文系未央网专栏作者发表,属作者个人观点,不代表网站观点,未经许可严禁转载,违者必究!
本文为作者授权未央网发表,属作者个人观点,不代表网站观点,未经许可严禁转载,违者必究!
本文版权归原作者所有,如有侵权,请联系删除。
京公网安备 11010802035947号